首页
走进城投
集团简介
组织架构
发展历程
集团荣誉
战略规划
资讯中心
集团动态
行业资讯
通知公告
业务领域
城市房屋征收
城市开发建设
城市空间服务
城市综合服务
项目介绍
城市房屋征收
城市开发建设
城市空间服务
城市资产运营
城投文化
文化理念
城投故事
企业课堂
企业党建
党务工作
监督举报
联系我们
联系方式
人才招聘
当前位置:
福州台江城投集团
>
资讯中心
>
行业资讯
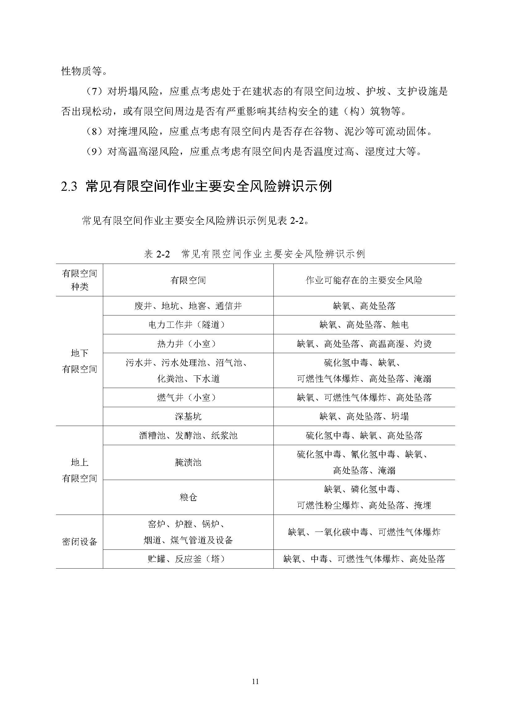
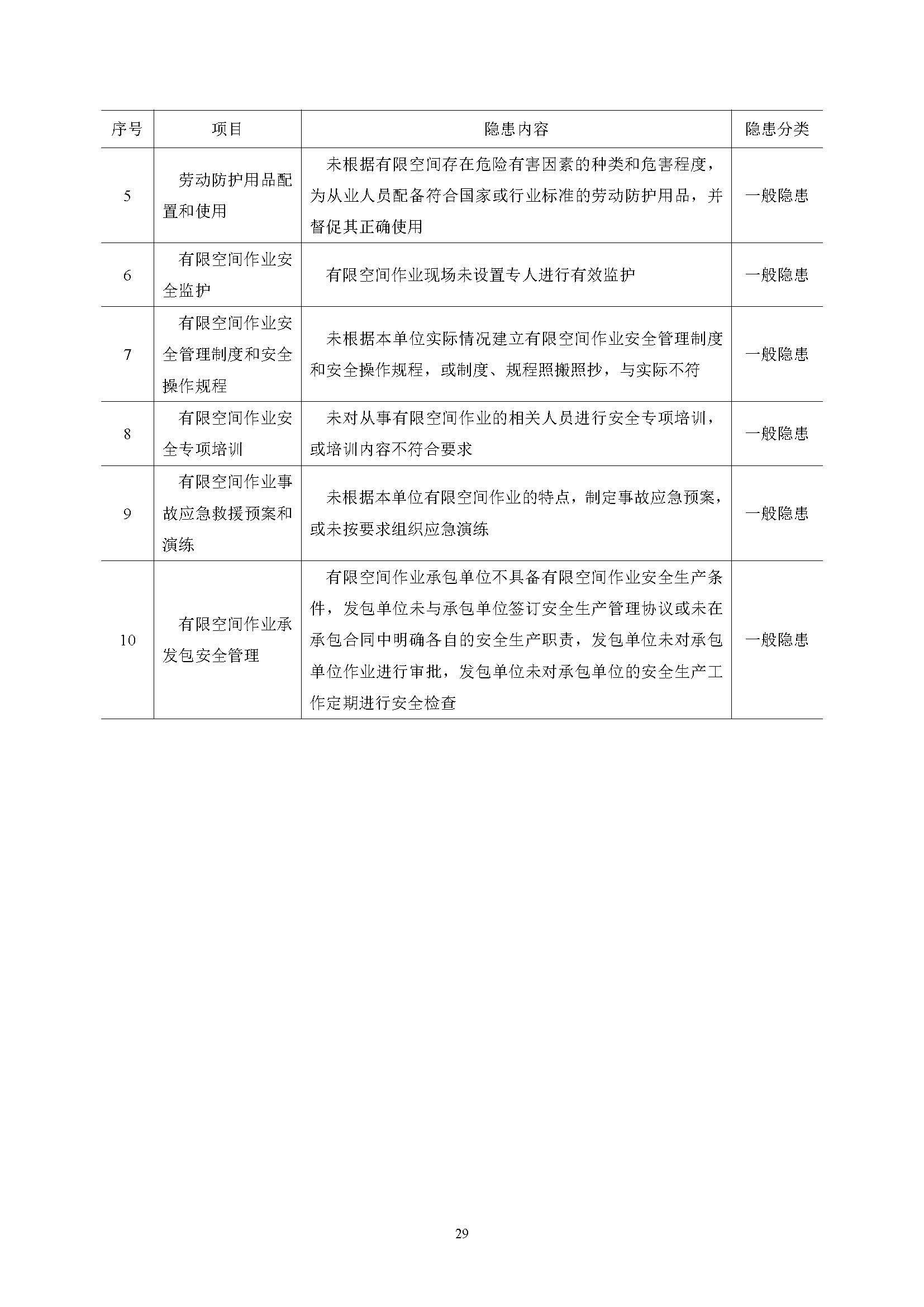
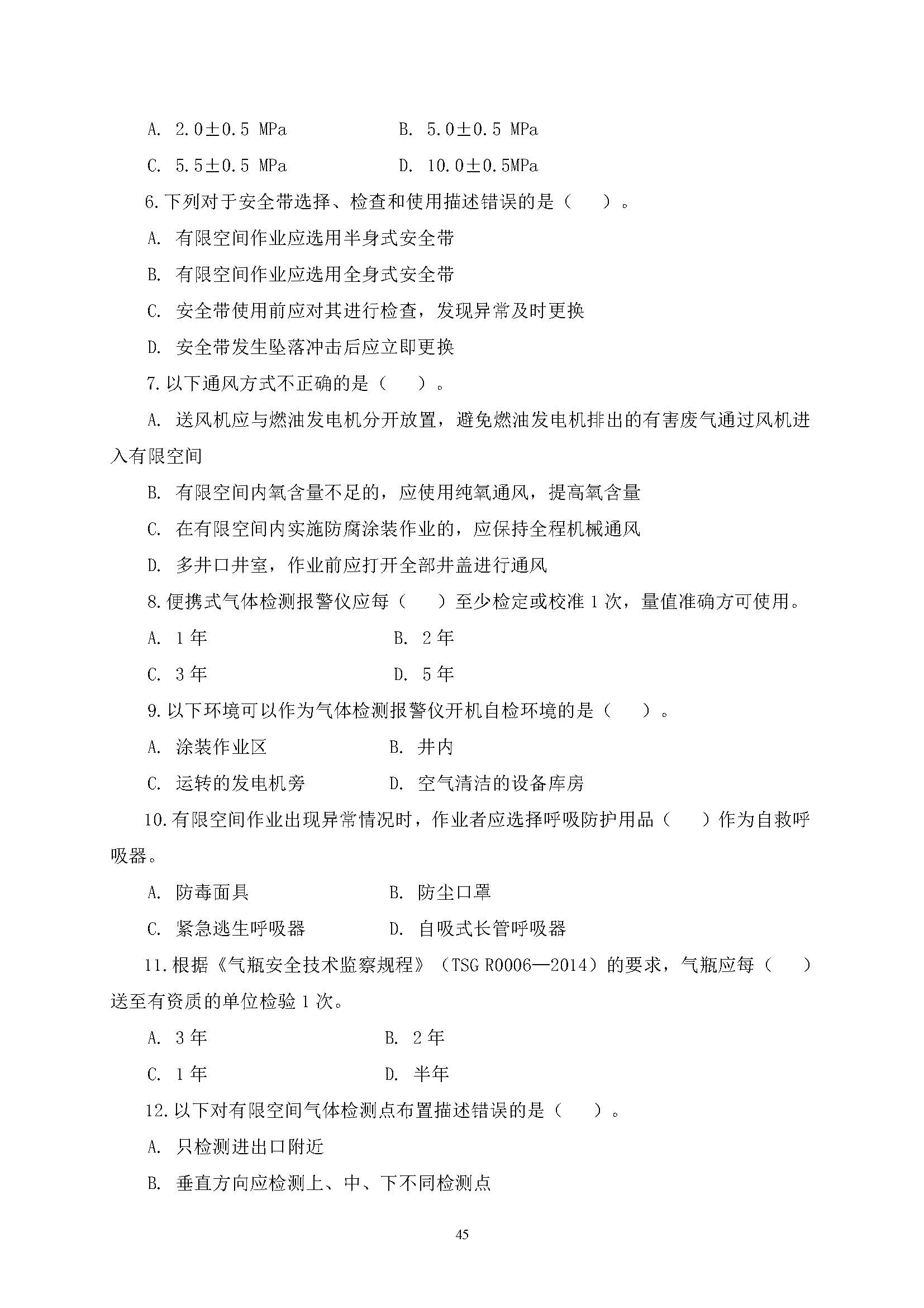
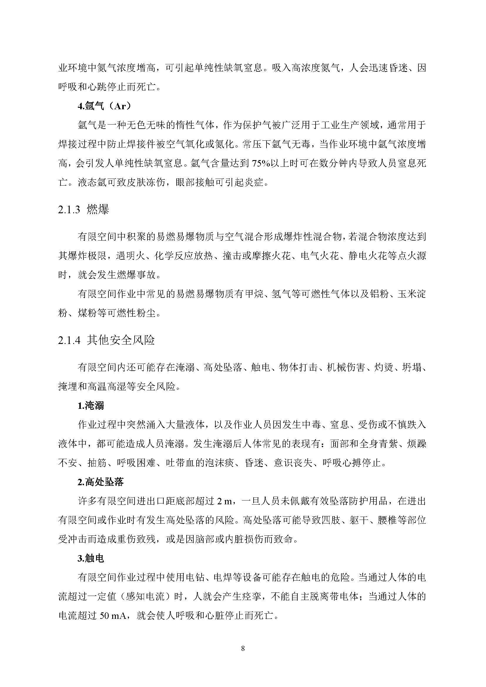
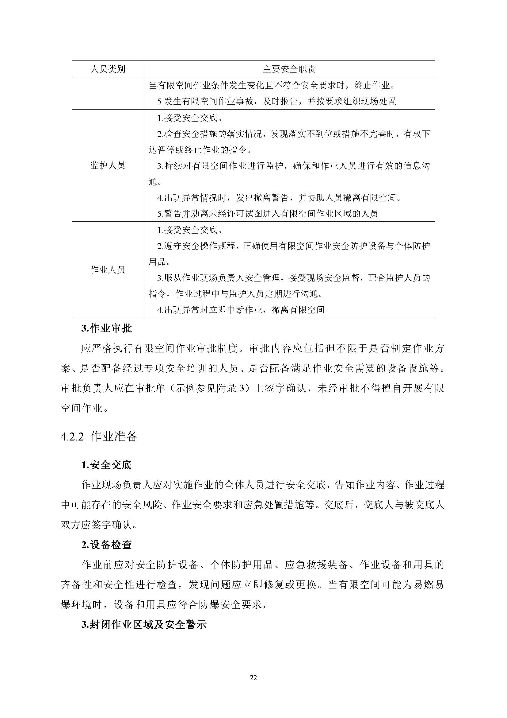
有限空间作业安全指导手册
发布日期:2025-12-09 11:17:27
来源:福州台江城投集团
作者:企业管理部
阅读:43
字体:
大
中
小
打印本页
关闭窗口